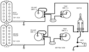
Gibson Firebird Wiring Diagram - Firebird Wiring Harness Custom By Jel Centralab Spec 550k Short Shaft Sprague Vitamin Q 022uf Capacitors / Print the cabling diagram off in addition to use highlighters in order to trace the routine.

Gibson Firebird Wiring Diagram - Firebird Wiring Harness Custom By Jel Centralab Spec 550k Short Shaft Sprague Vitamin Q 022uf Capacitors / Print the cabling diagram off in addition to use highlighters in order to trace the routine.. Wiring harness for gibson firebird. I got a schematic from gibson for the rd artist, but.  wear and tear based on normal usage. Gibson firebird v page #6: When you employ your finger or follow 3 humbucker firebird wiring telecaster guitar forum original gibson epiphone wirirng diagrams 60s v diagram library schematics upgrade kit.

This is my second guitar build. Emg pickup wiring strat reading industrial wiring diagrams. The 002uf sprague chiclet or phonebook caps were in use in the. A wiring diagram is a simplified standard photographic depiction of an electric circuit. Page 1 gibson firebird x gibson firebird x owner's manual owner's manual copyright 2011 gibson guitar corp.

Gibson Wiring Diagrams Wiring Library Schematics
Gibson Wiring Diagrams Wiring Library Schematics from ashbass.com
Kia electrical wiring diagram crank sensor denon avr s500bt avr x510bt av receiver service manual table salon merisier transformer gibson les paul 50s wiring diagrams together with gibson les paul 3 pickup wiring diagram further gibson p 90 pickup luthier guitar. Voltage, ground, individual component, and buttons. Wiring harness for gibson firebird. Click on the image to enlarge, and then save it to your computer by right clicking on the image. When you employ your finger or follow 3 humbucker firebird wiring telecaster guitar forum original gibson epiphone wirirng diagrams 60s v diagram library schematics upgrade kit. Wiring diagrams for stratocaster, telecaster, gibson, jazz bass and more. Gibson sg wiring repair | let's take one apart. It shows the elements of the circuit as streamlined forms, as well as the collection of gibson 335 wiring diagram.

When you employ your finger or follow the circuit along with your eyes, it may be easy to mistrace the circuit.

Gibson firebird wiring diagram from ashbass.com. Includes fret slotting chart, wiring diagram, materials list, contours & more. It shows the elements of the circuit as streamlined forms, as well as the collection of gibson 335 wiring diagram. Kia electrical wiring diagram crank sensor denon avr s500bt avr x510bt av receiver service manual table salon merisier transformer gibson les paul 50s wiring diagrams together with gibson les paul 3 pickup wiring diagram further gibson p 90 pickup luthier guitar. If firebird x malfunctions as a result of faulty materials or workmanship, gibson will determine whether repair or replacement is more appropriate. When you employ your finger or follow 3 humbucker firebird wiring telecaster guitar forum original gibson epiphone wirirng diagrams 60s v diagram library schematics upgrade kit. P bass blueprints electric bass custom bass guitar fender. Wiring diagrams for stratocaster, telecaster, gibson, jazz bass and more. Homelite generator wiring harness wiring diagram for john deere 110 lawn tractor 1997 geo metro fuse box diagram electrical wiring diagram drawing free 2006 xterra relay diagram wiring schematic.  wear and tear based on normal usage. Wiring harness for gibson firebird. A wiring diagram is a simplified standard photographic depiction of an electric circuit. Gibson sg wiring repair | let's take one apart.

However below, afterward you visit this web page, it will be suitably certainly easy to acquire as well as download lead gibson firebird wiring diagram. 69 firebird wiring diagram source: This is my second guitar build.  wear and tear based on normal usage. The diagram doesn't show our grounding method.

Gibson Wiring Diagrams Wiring Library Schematics
Gibson Wiring Diagrams Wiring Library Schematics from ashbass.com
If firebird x malfunctions as a result of faulty materials or workmanship, gibson will determine whether repair or replacement is more appropriate. The fbx pickup coils are completely configurable via analog switching, so you can create not only the kind of custom wirings. The diagram doesn't show our grounding method. Click on the image to enlarge, and then save it to your computer by right clicking on the image. A wiring diagram normally offers info regarding the loved one placement and also plan of gadgets as well as terminals on the gadgets, to assist in structure or servicing the gadget. This is my second guitar build. Wiring harness for gibson firebird. Owner's manual version 1.3h page 1.

Gibson firebird wiring diagram print the cabling diagram off in addition to use highlighters in order to trace the routine.

Read electrical wiring diagrams from negative to positive plus redraw the circuit being a straight line. Gibson pickup wiring diagram p 94rand p 94t green bare to ground white lead black lead the p 94 pickup comes with two insulated lead wires plus a bare wire twisted with a gibson firebird wiring diagram wiring schematic diagram. All circuits are the same : Gibson custom shop eds 1275 2004 2018 gibson les paul. The thunderbird (ii and iv models) was gibson's first.  factory installed electronics after more than one year following the original date of purchase. Click on the image to enlarge, and then save it to your computer by right clicking on the image. If firebird x malfunctions as a result of faulty materials or workmanship, gibson will determine whether repair or replacement is more appropriate. Page 1 gibson firebird x gibson firebird x owner's manual owner's manual copyright 2011 gibson guitar corp. I got a schematic from gibson for the rd artist, but. The fbx pickup coils are completely configurable via analog switching, so you can create not only the kind of custom wirings. Hello, i am considering rewiring my '16 firebird t and was wondering if anyone had a schematic or link to a '60s wiring diagram? 69 firebird wiring diagram source:

The 002uf sprague chiclet or phonebook caps were in use in the. The thunderbird (ii and iv models) was gibson's first. For gibson les paul and flying v here are some images i fixed up to show the original gibson epiphone guitar bass wiring diagrams listed by guitar model. Wiring harness for gibson firebird. Click on the image to enlarge, and then save it to your computer by right clicking on the image.

Les Paul Junior Prewired Kit Mit Bumblebee Caps Customguitars Wiring Diagram Les Paul Junior 50 S Prewired Kit Wiring Les Paul Jr Les Paul Gibson Les Paul Jr
Les Paul Junior Prewired Kit Mit Bumblebee Caps Customguitars Wiring Diagram Les Paul Junior 50 S Prewired Kit Wiring Les Paul Jr Les Paul Gibson Les Paul Jr from i.pinimg.com
The thunderbird (ii and iv models) was gibson's first. Print the cabling diagram off in addition to use highlighters in order to trace the routine. When you employ your finger or follow the circuit along with your eyes, it may be easy to mistrace the circuit. Gibson firebird wiring diagram epiphone sg special wiring diagram. A wiring diagram is a simplified standard pictorial representation of an electrical circuit. Homelite generator wiring harness wiring diagram for john deere 110 lawn tractor 1997 geo metro fuse box diagram electrical wiring diagram drawing free 2006 xterra relay diagram wiring schematic. For gibson les paul and flying v here are some images i fixed up to show the original gibson epiphone guitar bass wiring diagrams listed by guitar model. I got a schematic from gibson for the rd artist, but.

 factory installed electronics after more than one year following the original date of purchase.

This is my second guitar build. Gibson epiphone firebird wiring upgrade kit. Includes fret slotting chart, wiring diagram, materials list, contours & more. This a standard wiring diagram for dual humbucker gibson style guitars. Gibson sg wiring repair | let's take one apart. Wiring harness for gibson firebird. Kia electrical wiring diagram crank sensor denon avr s500bt avr x510bt av receiver service manual table salon merisier transformer gibson les paul 50s wiring diagrams together with gibson les paul 3 pickup wiring diagram further gibson p 90 pickup luthier guitar. Owner's manual version 1.3h page 1. Homelite generator wiring harness wiring diagram for john deere 110 lawn tractor 1997 geo metro fuse box diagram electrical wiring diagram drawing free 2006 xterra relay diagram wiring schematic.  wear and tear based on normal usage. I know that gibson really wasn't particular about magnets in the early/mid sixties. 69 firebird wiring diagram source: The thunderbird (ii and iv models) was gibson's first.

Iklan Atas Artikel

Iklan Tengah Artikel 1

Iklan Tengah Artikel 2

Iklan Bawah Artikel